
图片来源于网络,如有侵权,请联系删除
证券之星消息,新 大 陆(000997)12月30日在投资者关系平台上答复投资者关心的问题。
投资者:请问懂秘,截止到12月20号的股东人数?2025年马上结束,贵公司在25年结束后是否自愿能提前预报一下年报业绩,
新 大 陆董秘:您好,截止2025年12月19日,公司股东人数为66,311。公司严格按照相关法律法规履行信息披露义务,请关注巨潮资讯网(www.cninfo.com.cn)披露的相关公告。感谢您的关注。
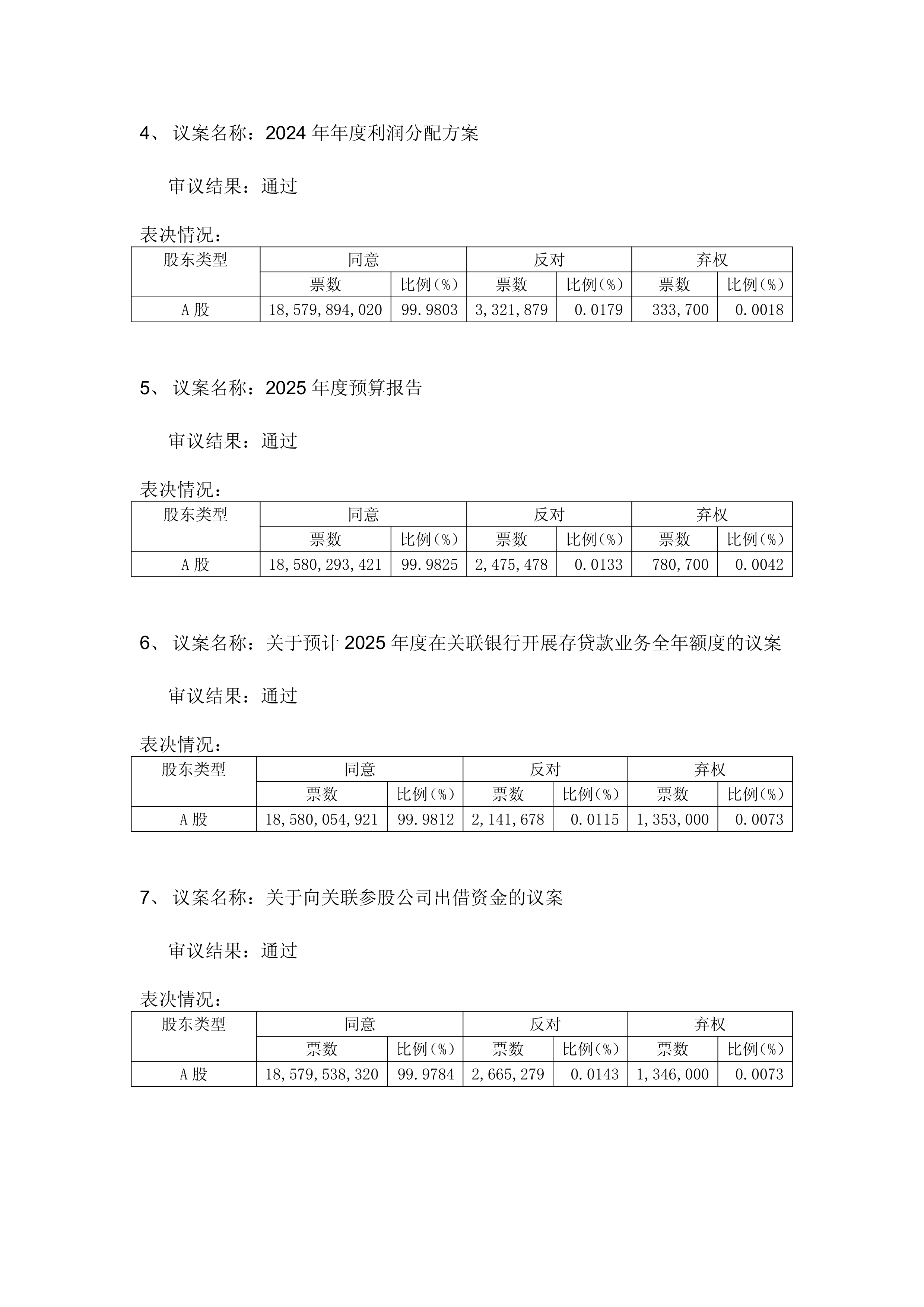
投资者:你好,请问公司地处福建,目前在福建自贸区有哪些布局
新 大 陆董秘:您好,公司1994年成立于福建省福州市马尾区(福建自贸区核心区域),2000年在深圳证券交易所主板挂牌上市。作为集智能终端、大数据处理能力、数据场景运营能力为一体的数字化服务商,其总部及主要子公司在福建自贸区内协同发展,构建了以物联网核心技术为基础、跨境支付为纽带的产业生态,业务覆盖全球130多个国家和地区,为“一带一路”沿线国家输出数字化转型的中国方案。感谢您的关注。
投资者:您好,请问公司截止25年12月20日最新股东人数,谢谢!
新 大 陆董秘:您好,截止2025年12月19日,公司股东人数为66,311,感谢您的关注。

图片来源于网络,如有侵权,请联系删除
以上内容为证券之星据公开信息整理,由AI算法生成(网信算备310104345710301240019号),不构成投资建议。
